一、平衡式泡沫滅火系統

(1)制造標準
經MSC.327(90)修正的《國際消防安全系統規則》第6章;
GB20031-2005《泡沫滅火系統及部件通用技術條件》第5.1.5條;
CB/T3571-2014《船用低倍泡沫裝置》。
(2)制造標準
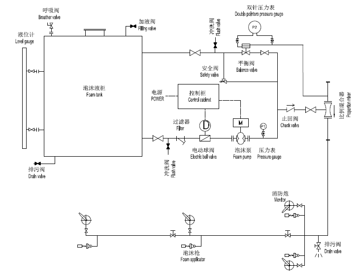
我公司生產的平衡式泡沫滅火系統適用于油船、化學品船的貨油艙甲板,直升機平臺等區域。可滅A類及B類火災。
(3)技術參數

(4)系統原理圖

二、壓力式泡沫滅火系統
(1)制造標準
經MSC.327(90)修正的《國際消防安全系統規則》第6章;
GB20031-2005《泡沫滅火系統及部件通用技術條件》第5.1.5條;
CB/T3571-2014《船用低倍泡沫裝置》。
(2)適用范圍
我公司生產的壓力式泡沫滅火系統適用于油船、化學品船的貨油艙甲板,直升機平臺等區域。可滅A類及B類火災。
(3)技術參數

(4)系統原理圖

二、消 防 炮
(1)制造標準
經MSC.339(91)修正的《國際消防安全系統規則》第14章;
MSC.1/Circ.1431用于保護直升機甲板泡沫滅火設備的認可指南;
CCS《鋼質海船入級規范》(2018)及其修改通報第8篇第1章;
GB 19156-2003《消防炮通用技術條件》。
(2)適用范圍
我公司生產的消防炮統適用于油船、化學品船的貨油艙甲板,直升機平臺等區域。可滅A類及B類火災。
(3)技術參數


三、泡 沫 槍
(1)制造標準
經MSC.327(90)修正的《國際消防安全系統規則》第4章,第14章;
GB20031-2005《泡沫滅火系統及部件通用技術條件》第5.1.5條;
CB/T3571-2014《船用低倍泡沫裝置》。
(2)適用范圍
我公司生產的PQ8.C型泡沫槍適用于油船、化學品船的貨油艙甲板,直升機平臺等區域;PQ8B.C型泡沫槍裝置適用于機艙、泵艙等區域。可滅A類及B類火災。
(3)技術參數


